中一 社会 自学
自学考试教育社会学知识点总结一 来源 功能、目标达成功能、内部整合功能、模式维持功能b。其他代表性研究:克拉克关于技术社会中的教育功能研究、特纳关于升迁性社会流动对教育制度的影响研究等、哈尔西等人编辑的论文集《教育、经济与社会》。.
中一 社会 自学. 自学考试《社会心理学(一)》模拟题及答案一、单选题:1、下列选项中,不属于良好人际关系原则的是(c)。(10分) p155a、相互性原则 b、平等性原则 c、强化原则 d、交换性原则2、刻板印象具有(d)的意义,使人的社会知觉过程简化。. 全国19年4月高等教育自学考试 思想道德修养与法律基础试题 课程代码: 请考生按规定用笔将所有试题的答案涂、写在答题纸上。 选择题部分 一、单项选择题:本大题共25小题,每小题. 自学考试常见问题 一、高等教育自学考试简介 1什么是高等教育自学考试? 高等教育自学考试是我国世纪80年代初创立的一种对自学者 进行学历考试为主的高等教育国家考试,是个人自学、社会助学和国 家考试相结合的高等教育形式。.
社区民警何巧自学手语:为聋哑群众打开一扇融入社会的窗 发稿时间: 来源: 重庆日报. 19 年 4 月全国高等教育自学考试将于 4 月 13 日、 14 日进行。 本次考试的报名报考工作在网上办理。 一、报考条件 凡中华人民共和国公民不受性别、年龄、职业、民族等条件的限制(特殊专业限定对象除外,比如:医学成人高等教育学历文凭将不能作为参加执业医师、执业护士考试的依据。特殊. 21国考面试技巧:如何打造面试中的个性化 05 面试每日一练模拟题及参考答案05 05 面试热点:社区治理需创新 04 面试热点:垃圾分类带来的新经济 04 面试热点:更好地发挥视频的社会价值 04 阅读更多内容,狠戳这里 阅读更多内容,狠戳这里.
高等教育自学考试社会助学管理试行办法 考委〔10〕1号 第一章 总则 第一条 为促进高等教育自学考试(以下简称“自学考试”)社会助学的健康发展,鼓励社会助学组织依法开展多种形式的助学活动,加强对社会助学的管理和指导,根据《中华人民共和国教育法》、《中华人民共和国高等教育法. B微观层次的社会资本、中观层次的社会资本、宏观层次的社会资本 c结构性社会资本、过程性社会资本和功能性社会资木 d政府社会资本和民间社会资本 15在家庭结构类型中,一对夫妇没有子女并且自愿终生不育的家庭属于 a核心家庭 b联合家庭 c主干家庭. 浙江省年4月自学考试报考简章 一、报考须知 (一)从18年起,我省高等教育自学考试考生均按申请毕业当年执行的各专业计划要求办理毕业手续(各专业计划以浙江省自考委公布的正式文件为准)。 相关专业计划和课程顶替、使用等问题,按浙江省教育考试院《关于高等教育自学考试专业计划.
本文育路_ 上海自考网 小编整理了全国年10月高等教育自学考试《马克思主义基本原理概论》试题及答案,供考生复习参考。 一、单项选择题(本大题共25小题,每小题2分,共50分。 每小题列出的备选项中只有一项是最符合题目要求的,请将其选出。. 浙江省11年7月高等教育自学考试社会福利思想真题 课程代码: 一、单项选择题(本大题共25小题,每小题1分,共25分) 在每小题列出的四个备选项中只有一个是符合题目要求的,请将其代码填写在题后的括号内。错选、多选或未选均无分。. 自学考试《社会心理学(一)》模拟题及答案一、单选题:1、下列选项中,不属于良好人际关系原则的是(c)。(10分) p155a、相互性原则 b、平等性原则 c、强化原则 d、交换性原则2、刻板印象具有(d)的意义,使人的社会知觉过程简化。.
高等教育自学考试(Selftaught higher education examinations),简称自学考试、自考,1981年经国务院批准创立,是对自学者进行的以学历考试为主的高等教育国家考试。是个人自学和国家考试相结合的高等教育形式,是我国社会主义高等教育体系的重要组成部分。是贯彻宪法鼓励自学成才的有关规定,造就. “学习型社会”中的自学考试社会助学 作者:高洪军 作者机构:北京教育考试院 来源:北京教育(高教版) ISSN: 年:12 卷:000 期:006 页码:5658 页数:3 中图分类:G7269 正文语种:chi 关键词:学习型社会;自学考试;社会助学 摘要:自学考试是基本符合“学习型社会”特征的高等教育. 对社会科学、人文科学的一些科普及自学方法 作为一个社会学专业的大学生,我来分享我的社会学的学习心得,帮助大众对一些社会中的基本概念进行扫盲和科普。 社会学作为人文科学的一部分,可以说不是自然科学那些可以用实验和事实进行证真和证伪.
社区民警何巧自学手语:为聋哑群众打开一扇融入社会的窗 发稿时间: 来源: 重庆日报. 18年10月高等教育自学考试全国统一命题考试 社会学概论试卷和答案 (课程代码) 本试卷共4页,满分l00分,考试时间l50分钟. 自学考试常见问题 一、高等教育自学考试简介 1什么是高等教育自学考试? 高等教育自学考试是我国世纪80年代初创立的一种对自学者 进行学历考试为主的高等教育国家考试,是个人自学、社会助学和国 家考试相结合的高等教育形式。.
自学手语 方便与聋哑群众沟通 去年12月7日,沙坪坝区磁建村社区警务室,一堂特别的普法课在这里举行。 何巧熟练地用手语向台下多名群众讲解残疾人保障法的相关内容。. 自学考试常见问题 一、高等教育自学考试简介 1什么是高等教育自学考试? 高等教育自学考试是我国世纪80年代初创立的一种对自学者 进行学历考试为主的高等教育国家考试,是个人自学、社会助学和国 家考试相结合的高等教育形式。. 21国考面试技巧:如何打造面试中的个性化 05 面试每日一练模拟题及参考答案05 05 面试热点:社区治理需创新 04 面试热点:垃圾分类带来的新经济 04 面试热点:更好地发挥视频的社会价值 04 阅读更多内容,狠戳这里 阅读更多内容,狠戳这里.
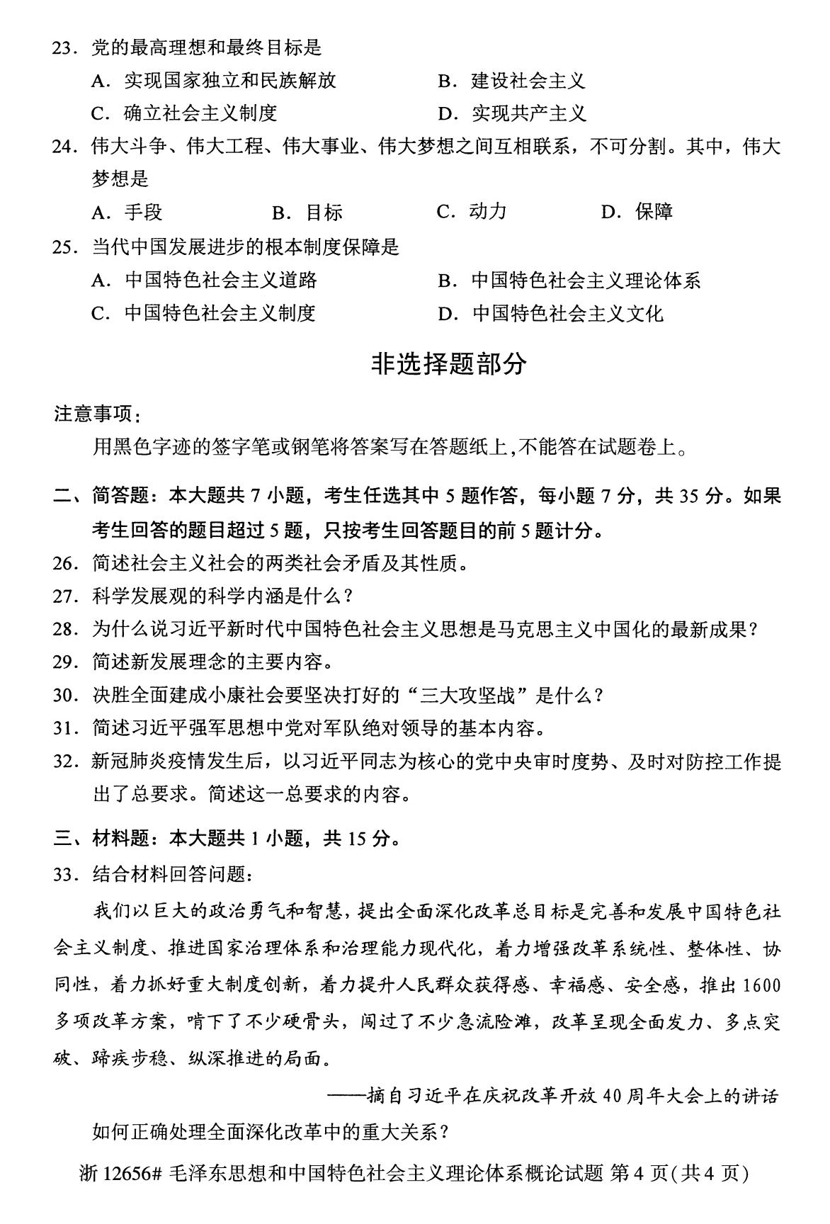
年5月,邓小平在一次谈话中说:“1978年我们制定一心一意搞建设的方针,就是建立在这样一个判断上的。 ”这个判断是( ) A社会主义初级阶段的主要矛盾是人民日益增长的物质文化需要同落后的社会生产之间的矛盾. 年5月,邓小平在一次谈话中说:“1978年我们制定一心一意搞建设的方针,就是建立在这样一个判断上的。 ”这个判断是( ) A社会主义初级阶段的主要矛盾是人民日益增长的物质文化需要同落后的社会生产之间的矛盾. “学习型社会”中的自学考试社会助学 作者:高洪军 作者机构:北京教育考试院 来源:北京教育(高教版) ISSN: 年:12 卷:000 期:006 页码:5658 页数:3 中图分类:G7269 正文语种:chi 关键词:学习型社会;自学考试;社会助学 摘要:自学考试是基本符合“学习型社会”特征的高等教育.
1 单选题 中国的男性的法定劳动年龄是( ) a1655 岁 b1660 岁 c1855 岁 d1860 岁 参考答案:a 您的答案:a 2 单选题 下列不属于劳动者的自然性与社会性的特征的是( ) a劳动者在体力与智力方面的遗传因素构成了劳动者的先天生理基础 b劳动者随着社会发展、科技进步和生产力水平提高逐步提高自身.
19 年北京汇文中学初二上学期历史期末试卷及答案 北京爱智康

Junior High歴史的社会中1自学筆記 Clear

惠州家长 这40家民办教育机构上榜 红名单 南方plus 南方
中一 社会 自学 のギャラリー
Applications Edb Gov Hk Circular Upload Edbcm Edbcm137c Pdf

成人教育不为野鸡大学背锅 新华网

万无一失 一失万无 一个监考者的困或 中国娱乐

自考与成考的区别 知乎

河北 暂停21年4月高等教育自学考试理论课程报考

社会高考生自学高中数学记录 篱笆社区手机版
Dr Ntu Edu Sg Bitstream 1 Zou Yuxin 14 Pdf

幼儿园教育活动设计与指导自学考试ppt课件下载 快思幼教网
Dr Ntu Edu Sg Bitstream 1 Zou Yuxin 14 Pdf
Www Zjzs Net Plug In Ueditor Jsp Upload Pdf

最新高等教育自学考试社会学概论模拟题 1 1 Doc 沃文网wodocx Com

年9月全国计算机等级考试 Ncre 福建考区报考指南 自学考试社会考试信息 考试信息 福州市人民政府

19年4月浙江省高等教育自学考试报名指南 社会考生 首考生 浙江自考网

18年各省自考改革大事件 上百个专业停考 知乎

21年大学生暑期 三下乡 社会实践报告 易购文库
考研成绩无效 上百名学生被 取消 研究生笔试成绩 原因为何

全国14年01月自学考试 社会心理学 历年真题下载 Word模板 爱问共享资料

大牛教育 学历 职业资格证书 全国知名教育品牌

自考助学班与社会自考有什么区别 考试

ボード 英語 のピン

自考高等数学 工本 课程考试说明下载 在线阅读 爱问共享资料
注意 又一院校停止招生 年自考政策都有哪些变化 腾讯新闻

省委宣讲团在汉宣讲五中全会精神湖北日报数字报
75 中1 自学 ただぬりえ

自学能力的培养下载 Word模板 爱问共享资料

自考助学班与社会自考有什么区别 考试
75 中1 自学 ただぬりえ

自学数学 自学数学书籍 自学数学顺序 如何自学数学

全国年10月自学考试社会学概论试题 湖南自考网

19年10月份湖南自考思想道德修养与法律基础自考题库及答案 湖南师范大学自考

全国自考 马克思主义基本原理概论 章节重点复习 人类社会及其发展规律 第三章 公共课 百分自考网 高等教育自学考试专业服务平台

校园动态 信息工程学院成功举办 学宪法 讲宪法 法律知识竞赛 哈尔滨石油学院团委

全国年10月自学考试试题 学前比较教育试题 河南自学考试 河南自考网

全国19年4月自学考试社会学概论真题试卷免费下载 管理学类课程历年试卷 江苏自考网手机版

广州市招生考试委员会办公室网站

年08月自考 毛泽东思想和中国特色社会主义理论体系 深圳自考本科报名网

コレクション自学中1 Hd壁紙画像fhd

中国音乐学院社会艺术水平考级全国通用教材阮 一级 十级 中阮考级教材教程中阮考级书籍自学独奏教程大全 图片价格品牌报价 京东
社会学论述题汇总 百度文库

继续教育学院自学考试专升本专业 市场营销 湖北国土资源职业学院继续教育学院

浙江省高等教育自学考试21年4月用书目录 自考资讯 浙江自考网 浙江自学考试报名网

想在家自學怎麼做 家長分享如何寫申請書 安排課程 觀點評論 文教 聯合新聞網

普通高中教师如何打造自己的金课
Http Www2 Singyin Edu Hk Images Chinese Language 1617chinsyllfs Pdf

19年10月自学考试毛泽东思想和中国特色社会主义理论体系概论真题及答案 河南自考网

全国年10月自学考试社会学概论试题 湖南自考网

年4月浙江省高等教育自学考试报名指南 社会考生 首考生 浙江自考网
学历提升 怎么提升 怎么学习 一篇文章清楚告诉你 行业新闻 湖南风华教育集团

社会 自学ノート 中学生 地理のノート Clear

自学考试财务管理专业竞争优势分析下载 Word模板 爱问共享资料

中兴董事长李自学新年致辞 19公司聚焦主业 恢复期目标整体基本达成 快资讯

最新高等教育自学考试社会学概论模拟题 1 1 Doc 沃文网wodocx Com

湖北21年10月自学考试面向社会开考专业考试安排 希赛学历中心

社会考生可以报小自考吗 知乎

全国年8月自学考试毛泽东思想和中国特色社会主义理论体系概论试题 浙江自考网

深圳市年度高等教育自学考试社会助学机构备案公告 自考 深圳招考网

浙江省高等教育自学考试报名指南 社会考生 续考生 浙江自考网

微博搜索

大自考小自考到底哪个好 是不是大自考含金量高很多 每日头条

你和張靚穎有什麼差別 每日頭條
神圣的教师节老师们却走在了风口浪尖之上 手机网易网

自学考试论文 浅谈建筑工程管理中工程造价控制word模板下载 建筑工程 熊猫办公

自學上網 網購 有聲書 這屆 網癮 老人也太優秀了吧 每日頭條

承担对社会的责任 在承担责任中成长ppt课件5 Ppt课件下载 人人ppt

金融理论与实务试题自学考试模拟试题 三 Doc 教育文库 教育资源网www Xsdwk Com 教育文库 教育资源网www Xsdwk Com

18岁有初中毕业证 往届毕业生想自学高中三年课程然后以社会生报名高考 没有高中毕业证可以报名高考吗 知乎

自学考试论文 浅谈建筑工程管理中工程造价控制word模板下载 建筑工程 熊猫办公

中1社会 世界の三大宗教 中学生 地理のノート Clear

21年10月宁夏高等教育自学考试专业开考课程时间表 自考365

中一入學資訊日 小學家長邀請信 最新消息 梁文燕紀念中學 沙田

17年4月高等教育自学考试社会学概论真题下载 Word模板 爱问共享资料

ボード 学習ノート のピン

四种继续教育提升的方式 知乎

Pdf A Research On Chinese Creative Writing In Secondary School A Case Of Singapore Nanyang Girls High School Secondary One Students

自学 考试复习题 新闻评论写作 复习题及答案 Docx 教育文库 教育资源网 新时代文库www Xsdwk Com 教育文库 教育资源网 新时代文库www Xsdwk Com

全国自考 毛泽东思想和中国特色社会主义理论体系概论 全真模拟试题 三 公共课 百分自考网 高等教育自学考试专业服务平台

头条文章

中1歴史まとめノート 中学生 歴史のノート Clear
Http Www Edu Edu Com B2c Static Word A0011 Pdf

自学能力的培养下载 Word模板 爱问共享资料

30条寒假安全提示 转给每一位师生和家长 服务信息 中国政府网

50歳以上 中一 社会 ノート Fuutou Sozai
名校研究生发现同学第一学历是中专 吐槽 难以接受 腾讯新闻

自学ノート 中1社会 学習塾tep

马士兵 Java自学之路 Pdf 360文库

搭一座通往 无声世界 的桥梁 南汇监狱特色教育手语团队 社会关注 上海市监狱管理局

自学考试中国近代史纲要课件 Ppt 沃文网wodocx Com

年4月浙江省自考报名指南 社会考生 续考生 自考指南 浙江自考网 浙江自学考试报名网

七窍自学通书径 浅谈学生主体教学模式下初中地理学法指导 备课吧

21年4月浙江成人自考报考指南 社会考生 续考生 浙江自考网

自學考試教材社會研究方法關信平高等教育版3350行政管理學專科的書籍21年中等專業學校升專科高升專成人成考成教自考函授

燧人氏事业prometheus Enterprise

全国自考 马克思主义基本原理概论 章节重点复习 社会主义及其发展 第六章 公共课 百分自考网 高等教育自学考试专业服务平台

中兴 董事长李自学新年致辞 19公司聚焦主业 恢复期目标整体基本达成 中兴通讯 李自学 新年致辞 智通财经网

自考本科有用吗 自考文凭 自考本科文凭 中国教育在线

自学ノート 中1社会 学習塾tep

全国19年4月自学考试社会学概论真题试卷免费下载 管理学类课程历年试卷 江苏自考网手机版



